赣公网安备36048202000084

共青中医药学校

共青中医药学校在2023年九江市第二十一届中等职业学校技能大赛荣获佳绩

发表时间:2023-08-11 15:15作者:潘

共青中医药学校在2023年九江市第二十一届中等职业学校技能大赛荣获佳绩

共青中医药学校 2023-08-02 18:33

图片

技能成就梦想匠心点亮人生

图片

喜报

★★★

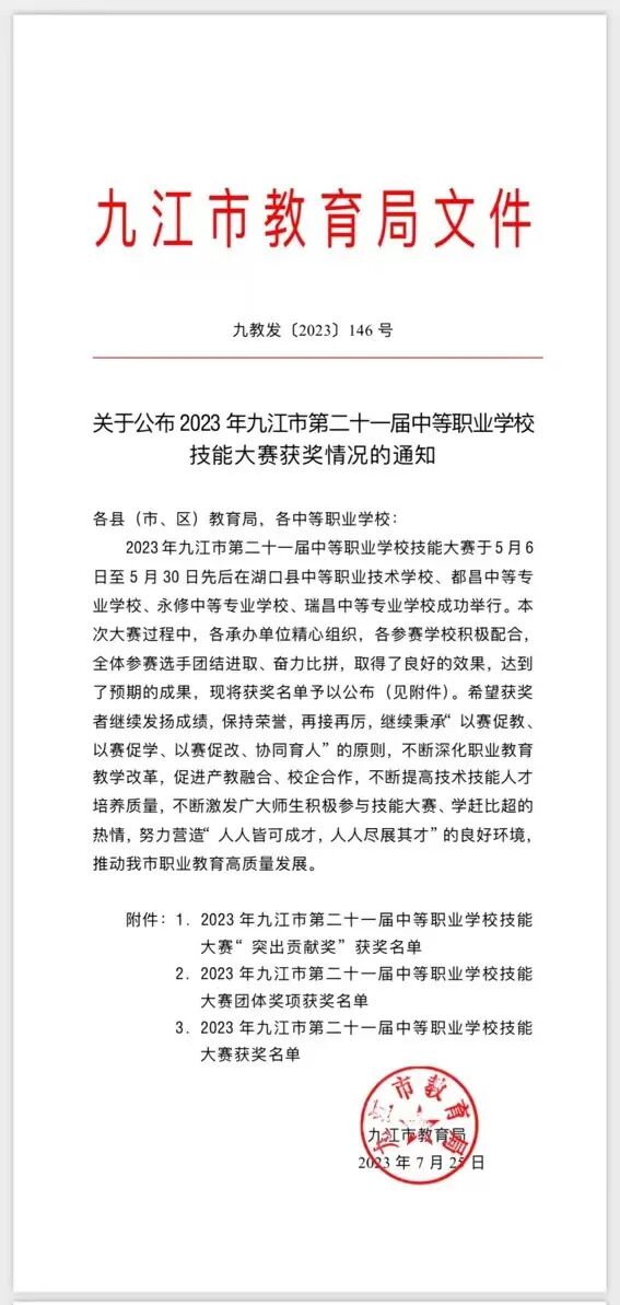
技能成就梦想,匠心点亮人生。近日,由九江市教育局印发的《关于公布2023 年九江市第二十一届中等职业学校技能大赛获奖情况的通知》(九教发〔2023〕146号)获悉,共青中医药学校(原名共青城市高科中等职业技术学校)在老师精心指导、参赛选手奋力拼搏下斩获市赛奖项。获得团体优秀组织奖、5个优秀奖、2个三等奖的成绩。


热烈庆祝

图片

共青中医药学校(原名共青城市高科中等职业技术学校)

在2023年九江市中等职业学校

技能大赛中再创佳绩


图片

2023 年九江市第二十一届中等职业学校技能大赛于 5 月 6日至 5 月 30 日先后在湖口县中等职业技术学校、永修中等专业学校、成功举行。在本次大赛中,我校参赛选手们本着求真务实、精益求精、育德竞技、德技双馨的校风校纪,充分展示出师生们较高的专业技能和职业素养,体现了学校良好的精神面貌和文明风采。

共青中医药学校(原名共青城市高科中等职业技术学校)荣获2023年九江市第二十一届中等职业学校技能大赛“优秀组织奖”。

图片

下表为共青中医药学校(原名共青城市高科中等职业技术学校)在2023年九江市中职学校第二十一届技能大赛中获奖情况统计。

技能大赛光荣榜

图片

图片


图片


★★★


      一直以来,我校注重学生技能实操与理论知识的结合,通过鼓励学生参加各项赛事,锻炼和提高个人实践能力及团队协作能力的方式。本次技能大赛实现“以赛促教、以赛促学”,提高学生的职业道德、职业素养、技术技能水平,指引职业院校专业设置、教学内容、人才培养模式改革,我校将再接再厉,争创新高。

图片


共青中医药学校宣传部
编辑:潘诗忠
审核:梁占民


版权所有©共青中医药学校

地址:江西省九江市共青城市火炬二路
电话:15979977793   邮箱:329731507@qq.com
请扫码关注